致仰望星空的专利大神们
发布时间:2020.05.14 河南省查看:18062 评论:11
本帖最后由 馋洋洋 于 2020-5-14 11:00 编辑
2020年的整个春天,我们低头探路、负重前行,唯有薄薄的口罩带给我们脆弱的安全感。

终于,夏天来了,地球已经无法禁锢我们,让小兵带你们仰望星空,遨游大神们的太空吧~
首先向我们走来的是普通大神,默默无闻的伟大创造者们。
有多功能、多形态,随时可变身的宇宙航母:

还有以宇宙引力能作为动力源的反重力飞碟:

更有帮助人类登陆其他星球的反推光子火箭:

大多数大神是单兵作战,毕竟天才总是孤独的,不过总有不喜欢墨守成规的破冰者。
接下来让我们请出高阶大神-重庆高卓动漫有限公司,该公司成立于2011年11月11日,并于2011年12月22日提交15件发明专利的申请。

小兵选取其中最感兴趣的一件-《龙卷风隐身攻击系统》,该系统不仅能够形成人造龙卷风,更能隐身于龙卷风中向敌人发起出其不意的攻击,惊不惊喜意不意外?欧麦噶买它买它(此处不作为商标使用),实乃居家必备之良品。有没有一种变身为黄风怪亦或暴风女的感觉~~


很可惜高卓公司的专利目前均处于失效状态,未来也可能无法向跨宇宙作战的未来战士们收取专利许可费了。
不过目前高卓公司仍存续,希望他们未来可以做出好的动漫,专利法保护不了,不是还有版权么。


重庆高卓动漫有限公司,其所有发明专利申请的发明人均为文怡,重庆人,又姓文,小兵隐隐嗅到了熟悉的味道。

果然,文华东与文怡作为共同申请人,有两件外观设计的专利申请-《把秤》、《提把》,把秤-小兵倒是能想明白,用手把着还能用的秤,提把是个啥。



不过管它是个啥,小兵觉得其实挺好的,民科大神不做宇宙飞船了,带着小文改做生活用品了,而且把秤这个产品还真心不错,看看这设计感,看看这功能性,小兵都想给自己来一把。
估计有不知道文华东的朋友,小兵简单给大家介绍一下,文大神数十件发明大体都是以下风格:



文大神不仅仅是申请了诸多让人叹为观止的发明专利,更牛的是他构建了自己的宇宙体系,大多数专利申请都能相互联系起来,环环相扣、自成体系。小兵觉得文大神有机会成为知名的科幻作家,做专利有可能是选错了路,有兴趣的朋友可以自行某度。
可惜,看到另外一件共同申请,小兵又觉得不想买这个把秤了,民科大神的套路岂是我等凡人能够揣摩的。

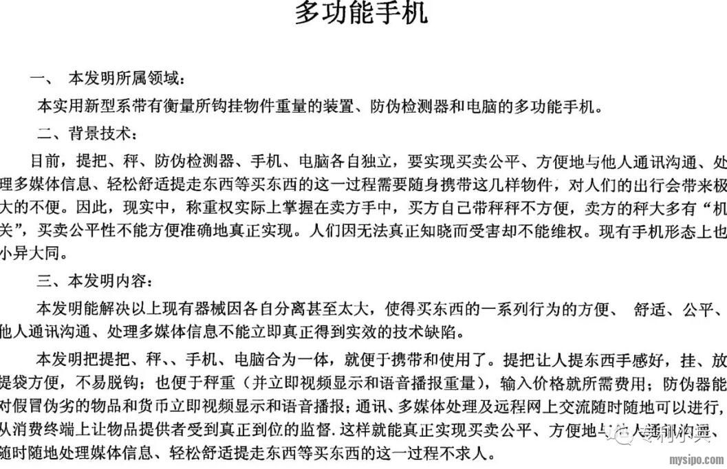
没看明白的话,贴上附图就比较清楚了,就是下面这货:

《多功能手机》,可以一边买东西一边称重,还能一边打电话,还能视频通话,惊不惊喜意不意外?其功能类似于国产凌凌漆里面的马桶视频电话,但又超脱了简单的视频电话。
虽然与文大神以往的大手笔大制作相比,这个多功能手机格局太小,简直是渺小,但小兵觉得这可能是文大神唯一能够让我触动的发明。
想象一下:一个父亲,胸怀广袤的宇宙,一直未停下自己探索宇宙的脚步,唯有膝下嬉闹的囡囡能让父亲低下头停一停,用自己的智慧给囡囡留下一些安身立命的财富,然后伟大的父亲又踏上了自己孤独的前路,舐犊情深不过如此。此时此刻,小兵无戏谑、无讽刺,唯有一声叹息。

可惜,在此之后文怡还是走上了仰望星空的道路,希望她能走的更好更远。
本文并未对文先生、文女士及各位发明家存有任何冒犯之意。可能数十年甚至数百年过去,后人从故纸堆里翻出各位的发明创造,惊叹古人竟有如此奇思妙想,不也正如我们感叹凡尔纳、达芬奇的思维如穿越者一般。
最后,借用上文中某位大神的《反推光子火箭》专利申请文件中的一段话,“随着本发明的问世,随着我国拥有反引力装置--反推光子火箭的设备和技术,我国将会成为第一个载人宇宙飞船登上火星,第一个登上木星和土星,第一个太阳系,在宇宙空间占领几个有水星球的伟大国家”。

生在华夏,谁又不是一颗赤子之心。只期望各位大神仰望星空的时候,也请低头看一看脚下的路。
请登上跨宇宙旅行飞船,去寻找属于你们的星空吧!
此致
专利小兵
公元2020年5月13日夜
--文中图片均来自软件或网站截图,如有侵权,请联系后台删除。
原文链接:https://mp.weixin.qq.com/s/Zpiqb52LmCUZLBdHd6qv4g 如需转载,请标明作者及出处
评论列表
快速回复
专利小兵-还有重名啊
原创作者
[河南省]
主题:5 回帖:19 积分:319
热帖推荐
爱吃海苔的小助手
2020/05/14 11:17 [来自北京市]
0 举报Dante蛋挞
2020/05/14 11:39 [来自广东省]
0 举报ywwxk
2020/05/14 11:45 [来自浙江省]
0 举报酒色财气
2020/05/14 12:08 [来自湖南省]
0 举报真味如水
2020/05/14 14:11 [来自上海市]
0 举报天磊
2020/05/14 17:28 [来自陕西省]
0 举报