加载中...
推荐位 推荐位

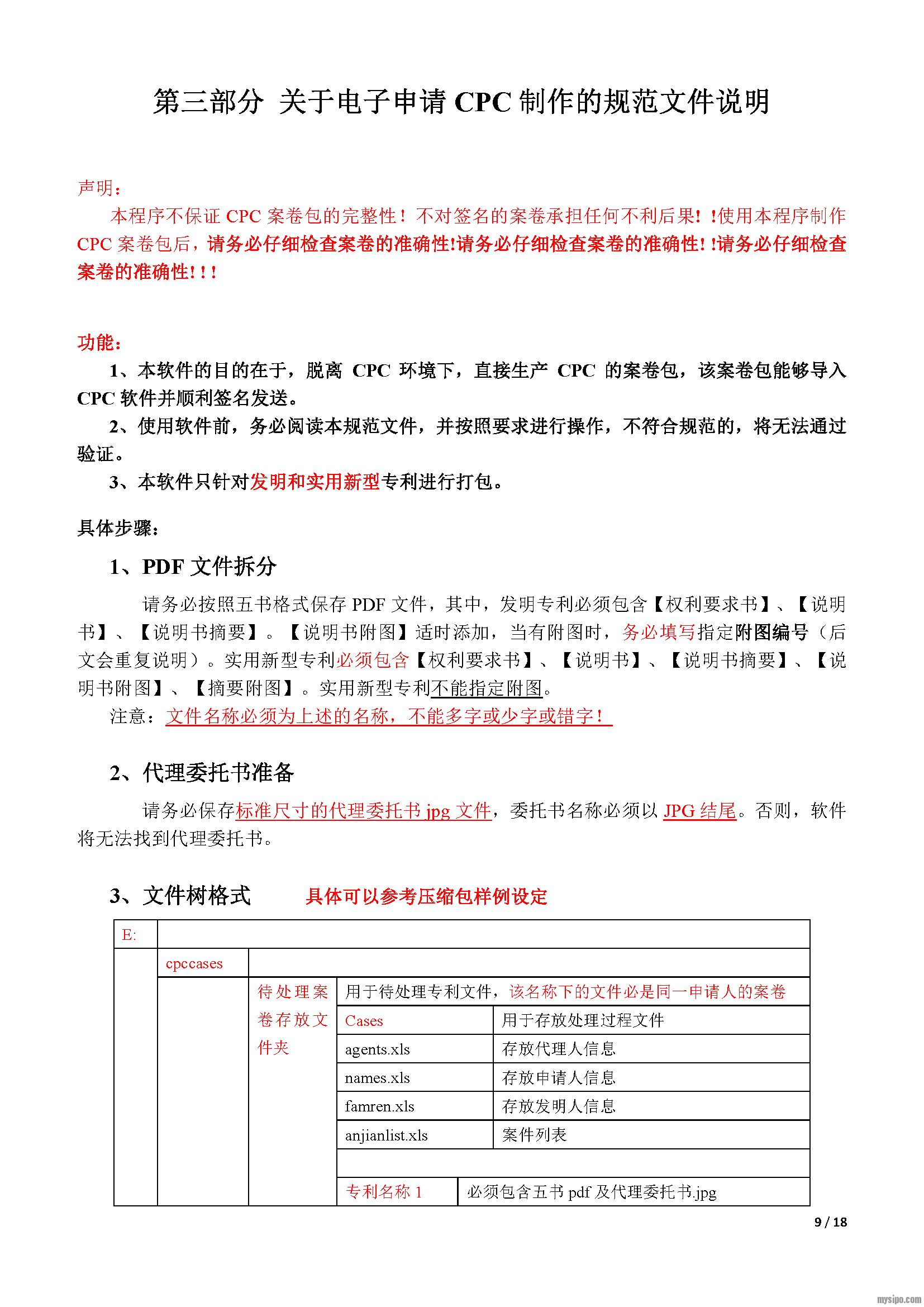
【解放流程】关于CPC辅助软件的合集及操作说明

发布时间:2019.07.15 上海市查看:4606 评论:11

本帖最后由 liushao11a 于 2019-7-15 10:20 编辑

最近针对CPC客户端收文进行了二次开发。
做了如下的小程序制作。
并将程序做成合集文件,软件无需安装,直接运行!程序小巧,仅有12MB大小。
通知书转文模块、CPC制作模块无需联网,可以单机运行,保证数据安全!
链接:https://pan.baidu.com/s/1JfJnHzQKKGx4w9oMb9XJhA 提取码:99x6

具体模块说明:
【解放流程】关于fee缴费数据制作软件的操作说明
https://bbs.mysipo.com/thread-1078550-1-1.html
    本程序主要方便流程制作fee缴费信息表格,方便导入fee补录系统。
---------
关于PMS专利监控系统的操作说明
https://bbs.mysipo.com/thread-1069283-1-1.html
基本操作规则为:上传专利号>>后台处理>>前端查看或导出数据。
免去人工逐个查询的烦恼。
---------
关于电子申请CPC制作的规范文件说明
https://bbs.mysipo.com/thread-1078165-1-1.html
本软件的目的在于,脱离CPC环境下,直接生产CPC的案卷包,该案卷包能够导入CPC软件并顺利签名发送。
-----------
针对CPC通知书一键转文程序的开发说明
https://bbs.mysipo.com/thread-1056156-1-1.html
针对CPC客户端收文进行了二次开发,将TIF文件自动转文成PDF及表格。这样能方便事务所接收转文。


分享

收藏(14)

点赞

举报

评论列表

  • 第1楼
    letudou 发表于 2020-11-19 10:02
    您好 这个软件链接失效了。可以补发一份么?

    目前软件已经更新至5.1.4版本。

    请到链接下载
    版本地址: https://pan.baidu.com/s/159ogJnKjlMU3KAyzWP8mRA
    提取码:g352

    2020/11/26 15:41 [来自上海市]

    0 举报
  • 第2楼
    具体操作手册如下

















    2019/07/15 10:03 [来自上海市]

    1 举报
  • 第3楼
    提示: 作者被禁止或删除 内容自动屏蔽

    2019/07/15 14:30 [来自北京市]

    0 举报
  • 第4楼
    更新!

    2019年7月25日
    1、文件名称升级为V1.3。
    2、本软件依然为免费版本,免费周期至2019年8月30日。
    3、可转换数量适当调整,如需要大批量使用,建议取得绑定授权。
    4、本次更新开放了fee模块的时间设定,不在设定默认。
    5、优化界面的位置及功能提示。

    2019/07/24 15:13 [来自上海市]

    0 举报
  • 第5楼
    更新!

    2019年8月1日
    1、文件名称升级为V1.3.3。
    2、本软件依然为免费版本,免费周期至2019年8月31日。
    3、本次更新开放了外观模块的制作,请务必重新阅读操作指引!
    4、优化界面的位置及功能提示。
    链接:https://pan.baidu.com/s/1JfJnHzQKKGx4w9oMb9XJhA 提取码:99x6

    关于外观模块的制作规则 请重新查看操作指南!

    2019/08/02 19:00 [来自上海市]

    0 举报
  • 第6楼
    更新:
    2019年9月1日
    1、文件名称升级为V1.3.5。
    2、本软件依然为免费版本,免费周期至2019年9月30日。
    3、由于免费版本的次数限制,如需要大批量使用,建议取得绑定授权。
    4、本次更新增加 发明专利发文查询模块,本模块功能无限制次数,可以任意使用。
    5、 发明专利发文查询模块的使用方式,请务必重新阅读操作指引!
    6、优化界面 及菜单栏,通过菜单栏可以直接查询剩余的转文次数。







    下载地址:
    链接:https://pan.baidu.com/s/1JfJnHzQKKGx4w9oMb9XJhA
    提取码:99x6
    00CPC辅助合集_x32_V1.3.5_free_190930.rar

    2019/09/01 16:05 [来自上海市]

    0 举报

快速回复