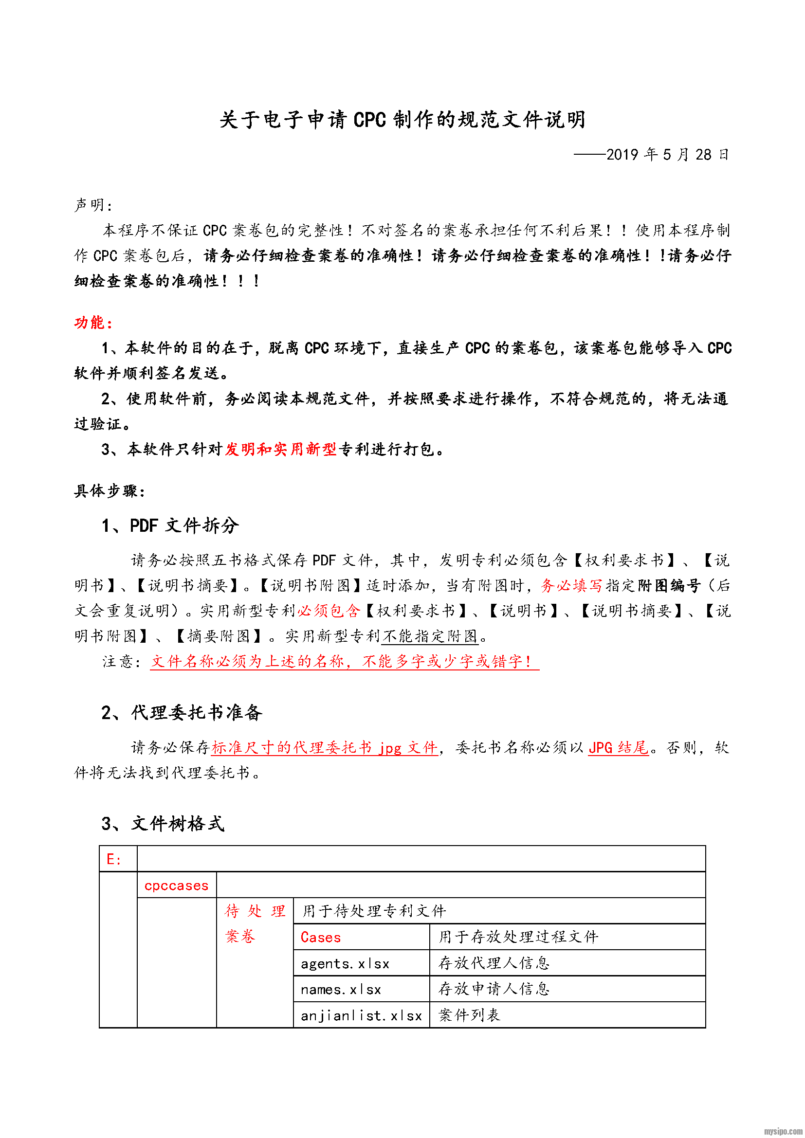
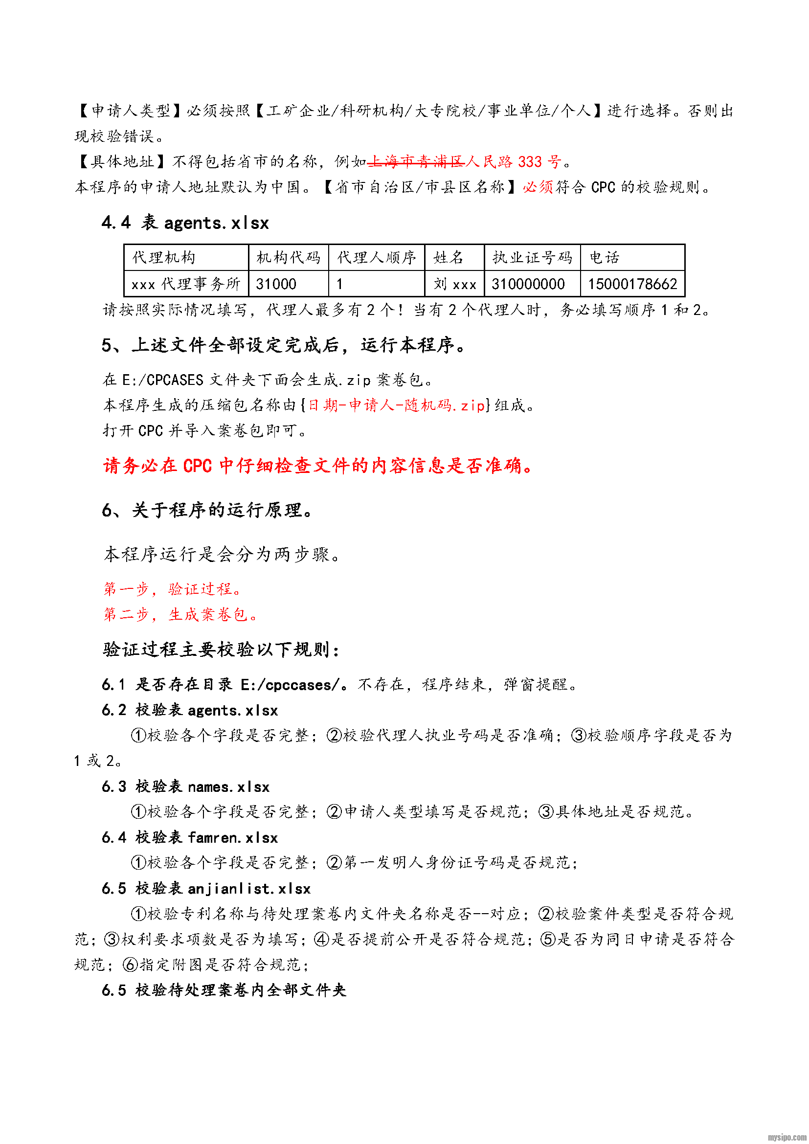
关于电子申请CPC制作的规范文件说明
发布时间:2019.05.29 上海市查看:2674 评论:1




评论列表
快速回复
liushao11a
[7]思博铁粉
主题:57 回帖:322 积分:3280
TOP
发布时间:2019.05.29 上海市查看:2674 评论:1




评论列表
快速回复
liushao11a
[7]思博铁粉
主题:57 回帖:322 积分:3280
王琦专代
2019/05/30 09:17 [来自北京市]
0 举报