2020年!招聘专利审查员2610名,限35岁下!报名开始!
发布时间:2019.09.25 北京市查看:10413 评论:22
本帖最后由 思博小助手 于 2019-9-26 13:40 编辑
附各地区招聘人数、条件及报名入口:
一、专利审查协作北京中心+报名入口点击查看
二、专利审查协作北京中心福建分中心+报名入口点击查看
三、专利审查协作江苏中心+报名入口点击查看
四、专利审查协作广东中心+报名入口点击查看
五、专利审查协作河南中心+报名入口点击查看
六、专利审查协作湖北中心+报名入口点击查看
七、专利审查协作天津中心+报名入口点击查看
八、专利审查协作四川中心+报名入口点击查看
温馨提示:请手机端用户在PC端打开浏览,即可正常阅读更多内容。
相关推荐:
果汁局的专利审查员待遇怎么样:https://bbs.mysipo.com/thread-45108-1-1.html
2020年专利审查协作中心将面向机械、电学、通信、医药、光电、材料等各类理工科及相关设计专业招聘2610名专利审查员
北京(招聘310名)福建(招聘260名)
江苏(招聘200名)广东(招聘200名)
河南(招聘380名)湖北(招聘430名)
天津(招聘380名)四川(招聘450名)
共2610名

招聘流程↑↑↑
附各地区招聘人数、条件及报名入口:
一、专利审查协作北京中心+报名入口点击查看
二、专利审查协作北京中心福建分中心+报名入口点击查看
三、专利审查协作江苏中心+报名入口点击查看
四、专利审查协作广东中心+报名入口点击查看
五、专利审查协作河南中心+报名入口点击查看
六、专利审查协作湖北中心+报名入口点击查看
七、专利审查协作天津中心+报名入口点击查看
八、专利审查协作四川中心+报名入口点击查看
温馨提示:请手机端用户在PC端打开浏览,即可正常阅读更多内容。
果汁局的专利审查员待遇怎么样:https://bbs.mysipo.com/thread-45108-1-1.html
评论列表
快速回复
爱吃海苔的小助手
禁止发言
[北京市]
主题:677 回帖:5574 积分:299257
热帖推荐
END
2019/09/25 13:16 [来自北京市]
0 举报END
二、专利审查协作北京中心福建分中心
福建分中心位于福州市高新区海西高新技术产业园,占地约63亩,总建筑面积6.福建分中心位于福建省福州市高新区海西高新技术产业园,占地约63亩,总建筑面积6.3万平方米,办公环境优美,是具有综合行政、会议培训、健身运动等多项功能的花园式办公园区。区位条件优越,交通便利,紧邻福州汽车客运西站和福州地铁2号线厚庭站,距福州火车站、福州南站均约30分钟车程;周边设施完善,紧邻福州大学城,现有福州大学、福建师范大学、福州一中等高端优质教育资源,拥有永嘉天地、正荣财富中心、仓山万达广场、爱琴海购物中心等便利生活配套。
为进一步满足我国知识产权事业蓬勃发展的需要,福建分中心2020年计划面向社会招聘专利审查员260名。我们热诚欢迎有学、有识、有志之士加入福建分中心,共同为知识产权强国建设作出贡献!
(一)网络报名
应聘人员请登录专利审查协作中心公共招聘平台(网址:http://pecc.zhiye.com),查看招聘职位表并进行报名。每人限报考一个职位,仅接收网上报名,其他方式无效。
(二)在线测评
应聘人员成功提交个人信息后,系统将会通过邮件及短信方式自动发送测评网址和通行证号。应聘人员须在48小时内独立完成测评。
(三)资格审查
根据应聘人员提交的个人信息、测评结果以及所报考职位的相关要求,择优确定参加笔试人员名单。
(四)笔试面试
根据报名人数情况适时分批进行,具体安排将另行通知。
(五)体检
体检标准参照《公务员录用体检通用标准(试行)》执行。
(六)公示录用
根据笔试面试和体检结果情况,确定拟录用人员名单并进行公示;经公示无异议的,办理录用手续。
2.联系人:田老师、陈老师
3.联系电话:0591-87016120、0591-87016108
4.联系邮箱:sxfjzp@cnipa.gov.cn
2019/09/25 13:19 [来自北京市]
0 举报真味如水
2019/09/25 13:22 [来自上海市]
1 举报END
三、专利审查协作江苏中心
国家知识产权局专利局专利审查协作江苏中心(以下简称江苏中心)成立于2011年9月,是国家知识产权局专利局直属事业单位,具有独立的法人资格和独立的人事、劳资、财务管理权,经费自理。受国家知识产权局专利局委托,江苏中心承担发明专利申请的实质审查、PCT国际申请的国际检索和国际初步审查等工作。
根据工作需要,江苏中心2020年计划面向全国公开招聘200名审查员。
一、招聘岗位及人员数量
2020年专利审查员招聘需求详见文末《专利审查协作江苏中心2020年专利审查员招聘职位表》。
二、应聘人员条件
1.具有中华人民共和国国籍,遵守宪法和法律,热爱知识产权事业,具有良好的品行修养和胜任岗位所需要的知识水平和扎实的专业功底。
2.身体健康,年龄35岁以内(1984年8月31日后出生),特别优秀者可适当放宽。
3.全日制统招统分理工类硕士研究生学历,工学、理学或工程类等硕士学位。
特别优秀者,可以放宽到大学全日制理工科类本科毕业、取得相应学位,且具备两年以上研究和技术开发工作经验。
特别欢迎具有多年研发和工程技术经验者,拥有专利相关工作经验者,以及理工类博士学位获得者报考。
4.英语水平良好,一般要求通过大学英语六级考试或具有同等英语水平,同时拥有其他外语语言能力者优先。
三、招聘程序
1.简历投递:应聘人员须在指定网址http://pecc.zhiye.com 完成网上申报。
2.简历筛选:江苏中心对应聘人员的资格条件进行审核,并择优选取考试候选人。
3.笔试面试:江苏中心将根据实际需要,通知候选人参加由我中心统一组织的笔试面试。
近期笔面试安排
4.体检:体检标准参照《公务员录用体检通用标准(试行)》执行。
5.录用:经体检合格者,最终确定拟录用人员,并公示7个工作日。经公示无异议的,办理录用手续。
四、待遇
录用人员工资和津贴补贴按照国家有关事业单位的政策标准确定。本公告由国家知识产权局专利局专利审查协作江苏中心负责解释。联系电话:0512-88995175咨询邮箱:jiangsucenter@cnipa.gov.cn
2019/09/25 13:24 [来自北京市]
0 举报END
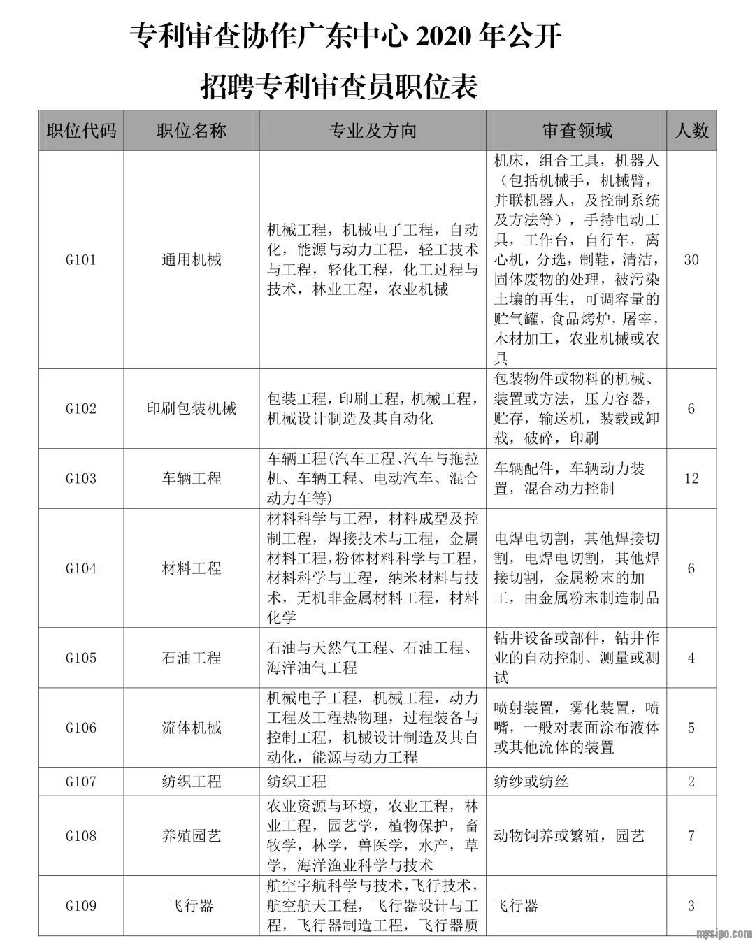
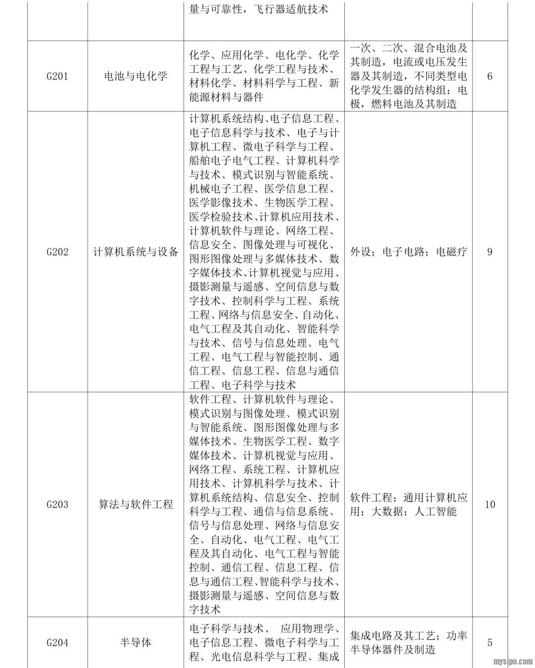
四、专利审查协作广东中心
2019/09/25 13:25 [来自北京市]
0 举报END
五、专利审查协作河南中心
2019/09/25 13:29 [来自北京市]
0 举报