零基础纯小白3月起学习2021专利代理师资格考试通关计划
发布时间:2021.04.06 北京市查看:11109 评论:106
本帖最后由 馋洋洋 于 2021-4-6 14:24 编辑
加入2021年专利代理师考试备考组织添加思博小叶微信:mysipo009,拉你进2021年备考社群,加微信请备注:论坛+全科 / 论坛+法律 / 论坛+实务
零基础纯小白3月起学习2021专利代理师资格考试通关计划
作者:韩龙
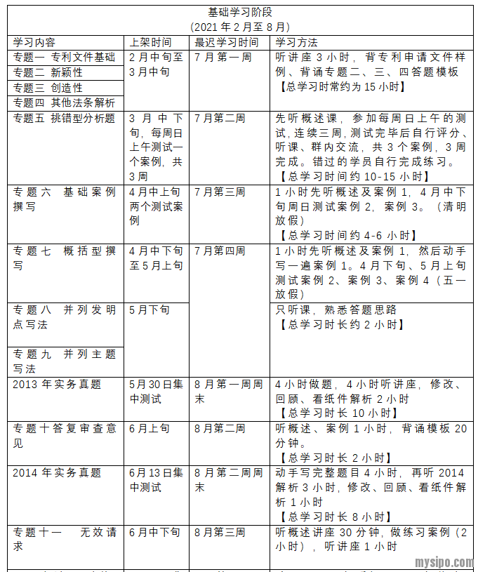
由于2020年底专利法进行了第四次修改,但是配套的专利法实施细则和审查指南还未修改,截至到2021年4月,尚无修改讯息。考虑到考试大纲一般在6月发布,考试指南在7月发布,等考试大纲、考试指南发布再启动学习已然来不及。考虑到2020年法律题目难度大增,因此2021年专利法学习设计了基础、强化、冲刺三个阶段。零基础小白应当从基础阶段开始学习,有一定基础学员可以从强化阶段开始学习。
(专利法强化班包括基础、强化两阶段,全程班包括基础、强化、冲刺三阶段)。

2021年相关法学习进度
2021年相关法内容修改较多,目前已经明确的是要考民法典总则、合同编。考虑到2020年相关法考试难度接近法考难度,因此2021年在授课中加入理论部分、司法考试相关法内容、司法考试相应习题。

2021年专利代理实务学习进度
2021年专利代理实务与2020年相比,基本无变化。重点内容、题型均无变化。2021年专利代理实务辅导班变化较大,从老师单向授课改为打造学习生态圈,根据计划安排每周日或隔周周日早9点开始的测试,激励、促进学员跟上学习进度。


来源:思博学院
加入2021年专利代理师考试备考组织添加思博小叶微信:mysipo009,拉你进2021年备考社群,加微信请备注:论坛+全科 / 论坛+法律 / 论坛+实务
更多备考学习资料:

扫描二维码查看详情
回帖下载2021年专利代理师资格考试通过计划PDF版
附件:
- 2021专利代理师资格考试通关计划.pdf 回复后可见
评论列表
快速回复
蓝胖胖
小编
[北京市]
主题:645 回帖:1158 积分:82123
lwg_63
2021/04/06 13:29 [来自浙江省]
0 举报t_3393_ik5tls
2021/04/06 14:13 [来自辽宁省]
0 举报PPGJAMJa
2021/04/06 14:20 [来自安徽省]
0 举报guoxiaoqiao302
2021/04/06 14:30 [来自广东省]
0 举报lisa123
2021/04/06 14:49 [来自江苏省]
0 举报mmchu
2021/04/06 15:25 [来自未知属地]
0 举报