实用新型专利权评价报告,请教各位老师,该怎么办?
发布时间:2019.08.22 黑龙江省查看:4557 评论:22
各位老师,我有一个鱼漂的实用新型专利,专利号:2017205111315,产品已经在淘宝上销售,今年4月份发现天猫上有侵权产品在销售,为了维权向专利局申请了专利权评价报告,结果不满意。
因为不是专业人士,专利也是自己申请的,碰到这种情况,现在恳请各位老师出出招,该怎么办啊。
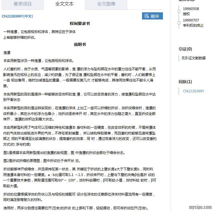
这个是我的权利要求和摘要图片:


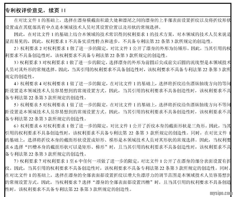
这个是专利权评价报告意见:


这个是对比文件1的专利:



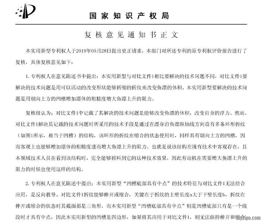
这个是我的要求更正的意见陈述书:



这个是专家的复核意见书:


想问问各位老师:
1、我是不是还应该去投诉专利局出评价报告的部门啊?
2、直接去法院起诉天猫的侵权商家,胜诉的希望大吗?
评论列表
快速回复
wj705278
[5]思博市市长
主题:1 回帖:8 积分:572
妖
楼主,你这段话已经充分必要的说明你的专利相比对比文件具有足够高的创造性了。
对比文件解决技术问题的方法是:鱼漂体上设有可以折叠的折纹,通过折叠折纹来改变鱼漂本体的体积,使获得的浮力不同从而使鱼漂在不同水质中都能够稳定的悬置在水中;
对比文件技术方案存在的问题:使用时需要人工参与调节鱼漂折纹使鱼漂在不同水中获得相同浮力,需要反复测试调整确定以获得准确的体积,因此使用中调整不准确,调整麻烦是可以预见的。---另外,对比文件必须是一气密空间,当改变折叠时鱼漂内空间减少气压增大,在气压作用下,鱼漂的形状必然会恢复原有状态(高中知识)因此鱼漂不能稳定的稳定在水中。
专利解决技术问题的方法是:在实心的物体(即不改变形状的物体)上设有多条环形凹槽,使鱼漂上浮的阻力增大,一旦鱼漂投入水中时,当鱼漂没入水中一定体积产生生的浮力达到鱼漂的重量时,由于开槽的存在使得鱼漂上浮的阻力增加,因此鱼漂可以自动的、持续的、稳定的悬停在水中。
专利相比对比文件:本专利不需要设置可折叠的折纹,本专利使用时不需要人工参与调解,能够自动悬停在水中,解决了对比文件使用时需要通过人工反复调整体积来确定合适的鱼漂体积的烦恼。
可见,本申请的技术方案解决的是如何在不改变鱼漂形状(体积)的情况下通过改变鱼漂上浮阻力的方法实现鱼漂在水中的自动的、不需要人工参与调解的的方法来解决存在的技术问题,获得的效果稳定可靠。对比文件采用通过人工参与调节,改变鱼漂形状体积使鱼漂在水中获得浮力时的体积不同而实现悬浮在水中,实际使用过程中需要人工参与调解鱼漂的形状,而且。基于高中知识可以确定对比文件是气密设计,改变鱼漂体积必然导致鱼漂内气压变化产生反作用力,导致使用过程中鱼漂体积因为该反作用力而形状恢复原状而需要反复调整。
因此,本专利的鱼漂的体积不改变,使用中不需要人工参与调节,技术效果稳定可靠;对比文件使用时需要人工参与调整、改变鱼漂体积,且效果不稳定,因此本专利相对于对比文件采用不同的技术手段获得了比对比文件更好的更稳定的技术效果,因此,本申请相对对比文件具有创造性。
最后,如果本申请相对对比文件不具有创造性,那么请问对比文件如何能够在不需要人工参与调解鱼漂的形状体积就实现自动获得准确的浮力的技术效果?
然后,展示你的产品,证明你的产品与对比文件不同,无法改变鱼漂的体积;展示客户对你产品的优良评价;
------记住,写答复时一定要反复提示你的产品不需要改变形状,使用时不需要人工参与调整形状,对比文件需要通过改变形状来获得技术效果,并且需要人工参与调整形状,
最后拿个气密设计的可折叠产品,折叠后让审查员看看形状如何恢复的,以证明对比文件的效果堪忧。最后还可以准备个非气密的产品投入水中让审查员看看是否可以持续浮在水面。
--------------------以上是个人拙见,欢迎拍砖--------------------------(仅就楼主提供的资料看,楼主的产品具有堪比发明的创造性)
2019/08/22 15:49 [来自广东省]
0 举报patent_yu
2019/08/22 16:01 [来自天津市]
0 举报CranberryTrap
我只是资料的搬运工,不懂侵权诉讼,资料仅供参考。
按照这个链接提到的 https://www.66law.cn/laws/66866.aspx
能够看出来请求人出具了专利权评价报告即满足受理条件,没有要求其内容一定对你有利,评价报告仅作为一种参考,不一定会影响判决结果。 甚至不出具评价报告有时也可以受理。
另外之前在某本书里看到过一些法务部门处理淘宝侵权案件的经验,里面提到常见的做法是写一封“知识产权侵权警告通知函”给淘宝,如果你提供的链接对应的商家不能提出相反的证据,则商品链接会被淘宝删除。 这个通知函有一些格式,建议咨询专业的律师事务所。 很可能不用走到起诉阶段问题就解决了。
2019/08/22 16:24 [来自黑龙江省]
0 举报Toast吐司
2019/08/22 16:47 [来自浙江省]
0 举报六海
我在这个论坛上看过有一个贴子,说过的这个事。评价报告负面的。你可以找一个熟人,以这个报告的对比文件去无效掉你这个专利。无论说什么,你都不认可,让专利复审委员会去评判,你这个专利权有权还是无权。无效只要2000元吧。 不过个人感觉,对比文件是在上面有折纹,你的是上半部分有折纹。 感觉你不说出设计在上半部分有显著进步,很难获得创新性的支持。
你可以叫人去无效,走无效程序,然后把后面的从权区别技术特征合并到独权中,看能不能组合出一个有创新性的独权。
2019/08/22 17:04 [来自广东省]
0 举报蒙蒙亮认为
通过改变体积来改变浮力,有一前提:折叠部分被水覆盖,否则不能起到改变浮力的作用
因此“设置在上半部分”这一特征对对比文件而言有负面作用
只是一个思路 不一定对
2019/08/22 17:13 [来自辽宁省]
0 举报