2019年高新技术企业认定申报附件及要求
发布时间:2019.07.24 北京市查看:1460 评论:4

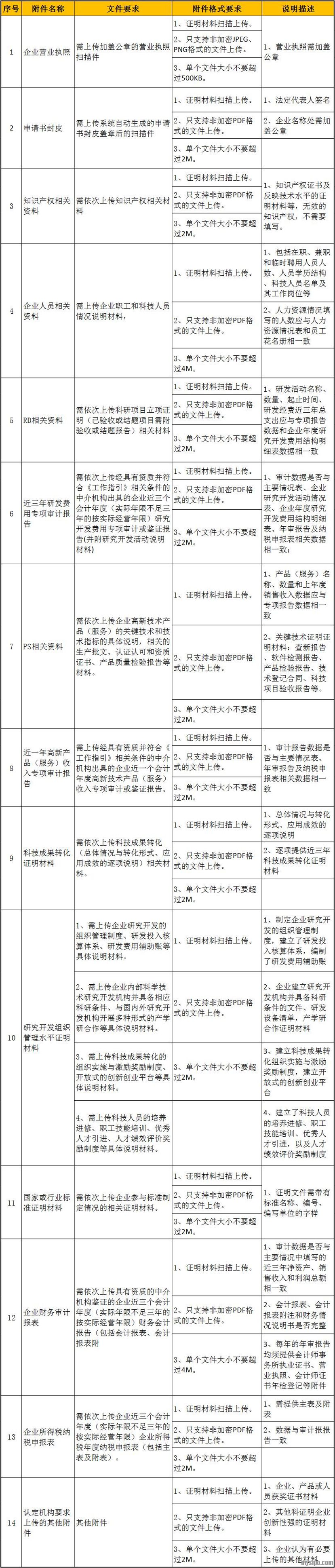
为了保证申报材料质量,高新技术企业认定管理工作网于2019年对申报材料中附件提出了更为具体的要求,小编将高新网站附件名称、文件要求、附件格式要求从头到尾的梳理了一下,现将工作成果倾情奉上,请各小主审阅。

评论列表
快速回复
北京纳杰知识产权
[7]思博铁粉
主题:540 回帖:821 积分:15815
热帖推荐
TOP
发布时间:2019.07.24 北京市查看:1460 评论:4


评论列表
快速回复
北京纳杰知识产权
[7]思博铁粉
主题:540 回帖:821 积分:15815
热帖推荐
忧思难忘
2019/07/24 12:47 [来自广东省]
0 举报lovemoon163
必须的,规定如此,不照着做可不行呢。顺便说下,你头像的环奈小天使太可爱了辽
2019/07/25 09:13 [来自北京市]
0 举报tonyshao
2019/08/06 10:31 [来自江苏省]
0 举报lovemoon163
点图片可以直接下载
2019/08/07 08:44 [来自北京市]
0 举报